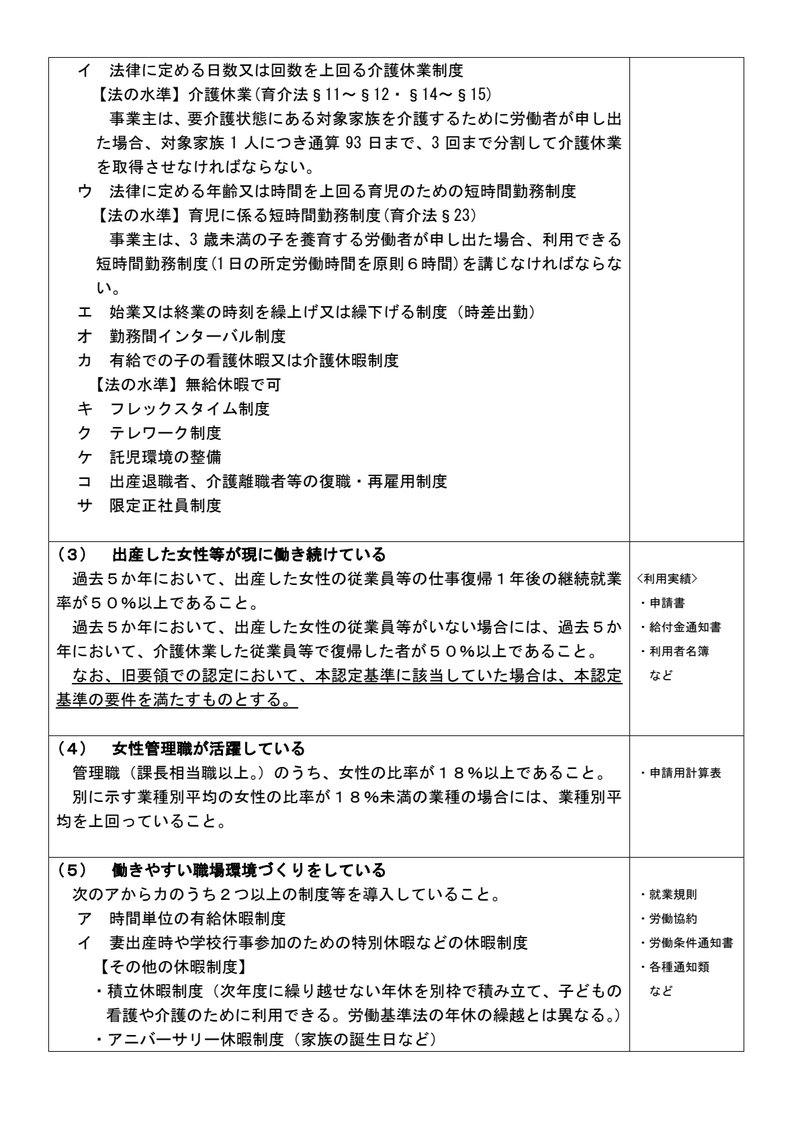
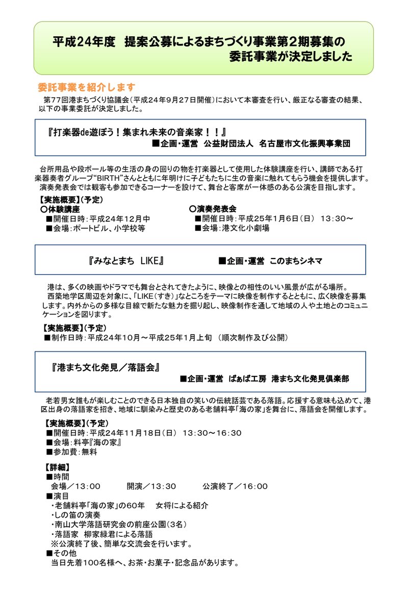
Japanese

Model Score
1785
1676
1538
dots.ocr 1464
olmOCR 2 1389
RolmOCR 1329
DeepSeek OCR 1319

Datalab modes are powered by our model, Chandra: Fast (Chandra Small), Balanced (Chandra), Accurate (Chandra + enhancements)

Example Output

Document 007d08b0-0267-4e8f-8e20-bdde91a653a2
Document 01a890a1-9a85-42b3-8806-03e9c1a34067
Document 02078c09-5905-4afd-98d2-e8f26d23f512
Document 08413b4b-bd78-4971-b142-2267da5addeb
Document 0aa332ca-6b1b-4b7a-b64e-2a3f30d5a0bd
Document 0b394630-de4e-4334-a555-5c2c9b7be29a
Document 0de69410-51b8-4a43-a07a-aa406825716a
Document 0e85545e-e321-4634-ae9e-cb9f69d3aa78
Document 0e905a4b-6141-4b10-866f-e52b47298664
Document 0f43be54-8fdd-4ae3-aaef-f4fa63236dd1
Document 0f69903d-e43b-4e20-a565-806b756db85f
Document 1334d27e-6077-447a-8009-2635d17375f0
Document 185e752f-53ef-4f3a-afb4-e3517330e980
Document 18d55259-bc91-4481-8cd8-5dd692b6d923
Document 19c3c269-b46d-4e0d-9405-864c03524d7e
Document 1a97e235-277e-4ad9-8abb-1055bcc1bb32
Document 1b19235a-90fe-4ce9-a31b-125a7e2ad5c1
Document 1b58ae7a-6790-40c4-9e47-b1a4f98c3fa1
Document 1c517934-d0fb-4ed2-85fe-907237e7f61e
Document 1d2bfb20-5a41-4576-b994-177aa21e6b5f
Document 22d5a6d6-37e1-4336-80ad-dede800ce428
Document 230ca5d6-5c98-492a-8dfd-2a3823c18b73
Document 23dd15b1-5bfd-4dec-b065-781a0830c13a
Document 262246b0-fd8a-4a13-9def-b6581f822693
Document 28e3ea92-315d-471e-bd08-40c9353ed045
Document 28f93c42-6b76-4835-ab07-a4c122d4ec94
Document 29d95be0-87d2-42cb-848c-04cc42bd6fc3
Document 2bb30061-6d9b-4bdd-85f6-0201ae8300cd
Document 2de691ae-73d2-43d6-8068-4d6020b0b8b1
Document 2e51cca0-9388-4e63-ad8f-2c00c84b9b1b
Document 2fa31e69-0fc5-49af-8036-a7a8a4a90494
Document 31d3fbd5-aeb8-415b-910f-b18b4db42b7f
Document 33841a4e-47dd-4cbd-8e74-ce15f0b1fa8f
Document 35f30fcb-1b3e-43f3-b3aa-f51c33ba5ebc
Document 36b4f329-8646-4058-88bf-2614ccb7e297
Document 374ea21e-52c0-4248-9568-5a59fa1dba68
Document 378747fd-a73a-4db3-ac39-d59040c40870
Document 386e76fa-bd8d-4916-8f14-c2f93204063b
Document 3a6639e3-597f-478f-9519-80949c2e3732
Document 3a9d4291-500b-4ab1-9502-dbc8421d903f
Document 3ab576d8-4e81-41c8-9860-87bebecda5dc
Document 3d44782e-ebca-46a5-bc0b-02b9084c3ff2
Document 3f128fda-c074-42cf-9b5d-4b1188d08eb6
Document 3fd6662e-008e-4a55-812a-049b66807ff7
Document 4142625c-f77b-4ee5-a66f-58be0e61bb13
Document 4534c9d8-e8fa-4197-b03e-ed0d2c32356c
Document 4636f839-1d3a-4feb-ae3f-25ccbd9f6ecf
Document 485a560e-b871-4ef7-9828-0f77fe4615ab
Document 4915cd8b-f008-4c51-aaaa-83a18f138d5f
Document 4a76d078-d720-4f5e-b0ea-3ace9280be40
Document 4cedc49a-e4df-45a5-b35d-590233514881
Document 4daea062-b0c3-41fa-8d56-ea91c7191c02
Document 505944ce-d76c-426b-825f-41b3d26ae012
Document 527a9523-b219-4f47-a753-52fe171a9438
Document 54d944d4-9218-4920-b731-488562326ed4
Document 5676c95f-0470-446a-9d97-2bca99c07610
Document 569219e9-9e0b-414c-a242-30871d4e3d3f
Document 56dc6796-06fd-4c96-ba13-61ae60a42804
Document 575d2250-8bde-4474-873d-71fcd81425dd
Document 5b1cb577-f8ba-4408-bf93-4a3df7ad7eb1
Document 5e1cd252-f8f8-4503-a95e-f579989a7252
Document 626a5ef8-a789-42bb-923f-6acb6727a438
Document 62a6c47f-0085-468d-a9a4-8e7e1d599b40
Document 66ce53e5-d8f0-4145-8695-2840f67a0fa4
Document 6c5a29c2-a4a7-487c-866b-9a39057b6fe1
Document 6f553cc2-ac7c-4546-bbee-3378ceb9b58f
Document 721b88d0-bfd0-483a-8c3a-de47db5e25c0
Document 721f3154-f939-4bb3-a41a-9b7b4073aae9
Document 7d6babce-1c9d-4555-b772-e2e9a53d4fbf
Document 7d7474e6-5a61-4142-98e4-bbe02830ad61
Document 7f217c00-d3b5-4bae-bcc3-bba957e679d6
Document 84e29a4d-a653-4909-a484-790b7da6700c
Document 85ab7a88-b54c-4480-9a82-9d6964c90793
Document 864419bf-8402-43a5-b7d5-5fb489d42608
Document 8756a171-74af-4eae-b5f9-42d20f23152f
Document 8b73b22e-fdd7-4a53-b1f7-d5a4466eba4f
Document 8b7892d7-74e3-41eb-95a9-ca955f8b8fb0
Document 8bea5640-00d5-47fa-a505-6aa441a1c9f2
Document 8d4976b2-3b7d-4d4a-a36b-eb916f085bca
Document 8e9e736e-7afb-426c-8b1d-f091f89911b6
Document 91819999-86cb-442c-b54c-5151d5900ce4
Document 924c1287-8e68-4915-be76-4c7c0b998e45
Document 94936570-5ce7-4957-8574-03f8f483e152
Document 96104c9b-befd-47e2-936a-5753f57ee4e4
Document 9788b3ee-8f18-49cd-b347-cdc3c378f5b6
Document 97cb374d-ddd8-4ade-84fd-d856cfd22ff6
Document 9bc10d0d-af99-47bd-850f-81cbcd20b269
Document 9dc7b6fb-89d6-4e0c-b6df-77a4f5cde63a
Document a181ea5f-2ac7-4a16-b1b2-bde2420f76b2
Document a1876491-9d20-4fc0-9cd9-1d386a720d82
Document a1a4cb75-f943-4e0a-91d1-9e45deecbfaa
Document a49b0a79-b245-4e73-b94f-9d2e0ce42d88
Document a4aed92f-f676-4fcc-be70-7130a89a90b6
Document a7f0a172-d4d9-4d7a-a54b-00de5455763f
Document a8b22336-795b-42a2-a7e7-4349eb59b78f
Document a9083f72-a30a-499a-8db9-8f5346bf5aa2
Document a98c04fd-c6f1-4706-9a4b-1715ca9ec1e9
Document acbd4afb-3a4a-4c52-b940-94635922fa19
Document ad01f87d-c306-4557-8176-306d51814eb5
Document ad947985-9025-4ef1-95a4-0f6cc1933471
Document ae27c28d-5c7d-4330-ab0c-5fcba3e36af1
Document af68e1fd-026e-4030-8407-72b4ec11f0a6
Document b2741dad-d21b-444d-83dd-2f2e4cc730d8
Document b3d734bf-284d-4600-ace9-a478e4ae799b
Document b541eece-0fb7-48e1-8829-3ac46901a807
Document c3f60922-6ab8-463b-978f-f2c4f9e63eca
Document c73f0506-d690-4197-8265-fe9de432d1d4
Document c80d5bf8-cbc4-4a06-b203-6e77d5073ef9
Document cdd262ad-cd75-4137-b889-222e21b3a6d9
Document cde8eab6-5b72-43cd-a034-e47ca8a97e59
Document d270598c-0d69-4480-84b1-01b0ddac73d8
Document d3524574-0796-476f-9750-182548aeedf2
Document d3c72b13-a16f-4f78-948c-86884c96cf10
Document d3d6ef5b-22d6-4bb8-bd83-bf2ac313bf24
Document d50a1f93-a14a-42ca-8d66-6d75e0a2cbf7
Document d6b7e944-efb7-4971-a692-c5ecad64cb1b
Document d7ef2aa6-3f1b-4281-b05f-6283eafabb4e
Document d9fa1be4-3031-4401-bd42-0532be4b6467
Document da7b9eaa-4e4b-4ded-b3ce-d87c571f2944
Document db7272ff-0039-4d71-bdbd-cb48523d8ac1
Document dd29ad00-cb61-4ff5-9faf-d24ea9f3ec14
Document e0d65ca9-2c80-4ec3-94aa-d1aff8d10901
Document e279b3bb-3af9-416a-a2ac-f418647f33e3
Document e33d74e5-3d9a-4a69-a3b2-2feb4daea64e
Document e76c40cc-2955-4d21-a340-751de93bdf9b
Document e7e1eff2-76f8-42d3-9473-f956084ff476
Document e8853383-18e5-4c8e-8587-b8f5fc055809
Document ea06d79c-f5b2-471e-b252-44673f45152d
Document f446498a-6ed5-47ab-8378-22ff59410a62
Document f72bcef0-9310-48bd-be00-47ac5bdb21a0
Document fa749f2d-6732-4c21-ae75-2aadc2f9f77e
Document fbc4318f-43a9-4f41-94c1-1c29b0ce5edd
Document fc2aede3-4d96-457f-ac13-01c813e88108
Document fcc73495-c82b-4f75-b57e-cbad990cc02c
Document fd77f666-c168-4ea5-84ed-712605da2cf8
Document fe3ef8bb-2c1b-4610-b19b-469aae2b61ee